Externý termostat predstavuje kľúčový komponent pre efektívne riadenie vykurovacích a chladiacich systémov. Jeho primárnou úlohou je udržiavať požadovanú teplotu v miestnosti prostredníctvom regulácie prevádzky kotla, klimatizačnej jednotky alebo iného vykurovacieho/chladiaceho zariadenia. Správne zapojenie a pochopenie princípu fungovania externého termostatu sú nevyhnutné pre optimálny výkon a energetickú účinnosť celého systému.
Princíp fungovania externého termostatu
Externý termostat funguje na základe merania aktuálnej teploty v miestnosti a jej porovnávania s nastavenou cieľovou teplotou. Ak dôjde k odchýlke, termostat vyšle signál riadiacej jednotke vykurovacieho alebo chladiaceho systému, aby upravila svoju činnosť.
Senzor teploty
Srdcom každého termostatu je teplotný senzor. Ten neustále monitoruje okolitú teplotu a prevádza ju na elektrický signál. V závislosti od typu termostatu môžu byť použité rôzne technológie senzorov, ako sú termistory, RTD (rezistenčné teplotné detektory) alebo termočlánky. V moderných externých termostatoch sa často stretávame s digitálnymi senzormi, ktoré poskytujú vysokú presnosť a rýchlu odozvu.
Riadiaca jednotka a logika
Signál zo senzora je spracovaný riadiacou jednotkou termostatu. Táto jednotka obsahuje logiku, ktorá porovnáva nameranú teplotu s užívateľom nastavenou cieľovou hodnotou. Na základe tohto porovnania termostat rozhodne, či je potrebné systém zapnúť, vypnúť alebo ponechať v aktuálnom stave.
Výstupný signál
Po spracovaní informácií termostat generuje výstupný signál, ktorý je posielaný do vykurovacieho alebo chladiaceho zariadenia. Tento signál je zvyčajne vo forme elektrického impulzu alebo zmeny napätia/prúdu, ktorý aktivuje alebo deaktivuje príslušné relé alebo iný spínací prvok v riadenej jednotke.
Typy externých termostatov a ich zapojenie
Existuje niekoľko typov externých termostatov, ktoré sa líšia svojimi funkciami, spôsobom napájania a spôsobom zapojenia do systému.
Nízkonapäťové termostaty
Tieto termostaty pracujú s nízkym napätím (typicky 24V AC) a sú najbežnejším typom pre domácnosti. Ich zapojenie zahŕňa pripojenie k nízkonapäťovému transformátoru, ktorý je súčasťou vykurovacieho alebo chladiaceho systému. Kľúčové svorky pre pripojenie sú:
- R (alebo Rh/Rc): Napájanie 24V AC. V systémoch s oddeleným napájaním pre kúrenie (Rh) a chladenie (Rc) je potrebné ich správne pripojiť.
- W: Pripojenie k vykurovaciemu zariadeniu. Uzavretie tohto obvodu aktivuje kúrenie.
- Y: Pripojenie k chladiacemu zariadeniu. Uzavretie tohto obvodu aktivuje chladenie.
- G: Pripojenie k ventilátoru. Aktivuje ventilátor na cirkuláciu vzduchu.
- C: Spoločný vodič pre trvalé napájanie termostatu (nie vždy je potrebný, ale odporúča sa pre pokročilé funkcie).

Sieťové termostaty (230V)
Tieto termostaty pracujú priamo so sieťovým napätím 230V a sú často používané pre priame ovládanie elektrických vykurovacích telies alebo priamo pripojených kotlov. Zapojenie je priamejšie, ale vyžaduje zvýšenú opatrnosť kvôli práci s vysokým napätím:
- L (alebo fáza): Pripojenie fázového vodiča zo siete.
- N (alebo nulový vodič): Pripojenie nulového vodiča zo siete.
- 1 (alebo výstup): Výstupný vodič, ktorý sa pripája k vykurovaciemu alebo chladiacemu zariadeniu.
Pri zapojení sieťového termostatu je nevyhnutné dodržiavať všetky bezpečnostné pokyny a v prípade neistoty sa obrátiť na kvalifikovaného elektrikára.
Bezdrôtové termostaty
Bezdrôtové termostaty pozostávajú z dvoch častí: prijímača, ktorý je pripojený k vykurovaciemu/chladiacemu zariadeniu, a vysielača (samotného termostatu), ktorý komunikuje s prijímačom bezdrôtovo. Zapojenie prijímača je podobné ako pri káblových termostatoch, ale nevyžaduje vedenie káblov po celom dome.
Dôležité aspekty pri zapojení
Pri inštalácii a zapojení externého termostatu je potrebné venovať pozornosť niekoľkým kľúčovým aspektom:
Výber správneho miesta
Termostat by mal byť umiestnený na vnútornom stene, mimo priameho slnečného žiarenia, prievanu, zdrojov tepla (radiátory, spotrebiče) alebo chladu (okná, dvere). Ideálne miesto je v obývacej izbe alebo v miestnosti, kde trávite najviac času, vo výške približne 1,5 metra od podlahy.
Správne pripojenie vodičov
Je nevyhnutné presne dodržať schému zapojenia výrobcu termostatu a zariadenia, ktoré ovláda. Nesprávne pripojenie môže viesť k nefunkčnosti, poškodeniu zariadenia alebo dokonca k nebezpečným situáciám.
Napájanie
Uistite sa, že termostat je správne napájaný. Nízkonapäťové termostaty vyžadujú funkčný transformátor, zatiaľ čo sieťové termostaty musia byť pripojené k správnym fázovým a nulovým vodičom.
Kalibrácia a nastavenie
Po zapojení je často potrebné termostat skontrolovať a nastaviť jeho parametre, ako je cieľová teplota, hysterézia (rozdiel teplôt medzi zapnutím a vypnutím) a prípadné programovacie funkcie. Niektoré termostaty vyžadujú aj kalibráciu senzora.
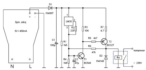
Termostat zapojenie a osadenie
Bežné problémy a ich riešenia
Pri prevádzke externého termostatu sa môžu vyskytnúť rôzne problémy:
- Nefunguje kúrenie/chladenie: Skontrolujte napájanie termostatu, správnosť zapojenia vodičov (W, Y), cieľovú teplotu a funkčnosť samotného vykurovacieho/chladiaceho zariadenia.
- Nesprávne meranie teploty: Uistite sa, že termostat nie je umiestnený v blízkosti zdrojov tepla alebo chladu. V prípade digitálnych termostatov môže pomôcť reštart alebo reset.
- Termostat sa neočakávane vypína/zapína: Skontrolujte nastavenie hysterézie. Príliš nízka hodnota môže spôsobiť časté spínanie.
- Chyby na displeji: Pozrite sa do manuálu termostatu, kde sú popísané jednotlivé chybové kódy a ich význam.
Vždy sa riaďte pokynmi výrobcu uvedenými v návode na použitie a inštaláciu vášho konkrétneho modelu externého termostatu.