Pelety, známe aj ako peletky, patria do kategórie tuhých palív a sú považované za prírodné zdroje kúrenia a ekologické palivá. Ide o výsledok technologicky náročného procesu, ktorý zahŕňa sušenie pilín (z drevených alebo rastlinných zvyškov) a následné lisovanie pod vysokým tlakom. Výsledkom tohto procesu sú malé granulky s priemerom 6-14 mm, ktoré môžu nahradiť bežné zdroje tepla, ako je drevo. Do výrobného procesu vstupujú iba čisté suroviny, bez akýchkoľvek prísad, čo z nich robí ekologické palivo.
Čo sú to pelety?
Pelety sú malé, valcovité granulky vyrobené z rôznych druhov biomasy, predovšetkým z drevného odpadu alebo poľnohospodárskych zvyškov. Ich výroba spočíva v mletí, sušení a lisovaní týchto surovín pod vysokým tlakom. Vďaka tomuto procesu získavajú pelety vysokú hustotu a energetickú hodnotu, čo ich robí efektívnym palivom.
Drevené pelety
Drevené pelety sú tvorené 100% základom z dreva a dreveného odpadu, označovaného ako pevná biomasa. Vďaka vysokému tlaku a teplu počas lisovania sa celulóza v dreve premení na prírodné lepidlo, ktoré po vychladnutí drží pelety pohromade. Nepotrebujú sa teda žiadne prímesi, lepidlá ani chemikálie. Pri spaľovaní drevených peliet vzniká minimum popola, ktorý je možné využiť na záhrade ako prírodné hnojivo.
Výroba drevených peliet je založená na spracovaní drevného odpadu, ktorý vzniká pri drevovýrobe, ako sú piliny, hobliny alebo drevný prach. Tieto materiály sa pod vysokým tlakom a teplotou lisujú do malých valčekov. Často sa využíva aj malé percento škrobu pre lepšiu súdržnosť.

Drevené pelety majú výhrevnosť na úrovni uhlia a sú preferované pre svoj výrazne menší objem (až 10x menší ako drevo). Priemer peliet sa pohybuje od 6 do 12 mm, s dĺžkou 20-40 mm. Ich hmotnosť je približne 1,4 kg/dm³, čo ich robí hutnejšími ako drevo.
Výhody drevených peliet:
- Ekologickosť: Vyrábajú sa z obnoviteľných zdrojov a pri ich spaľovaní vzniká neutrálna bilancia CO2.
- Vysoká výhrevnosť: Energetická hodnota sa pohybuje okolo 16,5 - 18 MJ/kg, čo je porovnateľné s uhlím.
- Nízky obsah popola: Popol je možné využiť ako hnojivo.
- Pohodlná manipulácia a skladovanie: Vďaka svojej veľkosti a baleniu vo vreckách sú ľahko skladovateľné a manipulovateľné.
- Automatizácia kúrenia: Umožňujú prevádzku automatických kotlov s minimálnou potrebou obsluhy.
Pri výbere drevených peliet je dôležité zohľadniť ich kvalitu. Najvyššiu triedu predstavujú certifikované pelety ENplus A1, ktoré majú nízky obsah popola a vlhkosti a sú vhodné do väčšiny domácich kotlov. Pelety triedy A2 majú o niečo vyšší obsah popola a sú vhodnejšie pre menej náročné systémy alebo priemyselné spaľovanie.

Rastlinné pelety (Agro pelety)
Rastlinné pelety, známe aj ako agro pelety, sú vyrábané z prebytkov poľnohospodárskej výroby, ako je slama, seno, lucerna, odpad z čistenia obilia, olejnín a strukovín. Oproti dreveným peletám majú obvykle vyšší obsah popola (cca 5%). Sú významným zdrojom obnoviteľnej energie a predstavujú potenciál pre ekonomický rozvoj vidieka.
Agropelety, vyrábané zo zvyškov jednoročných rastlín, pri spaľovaní uvoľňujú množstvo oxidu uhličitého, ktoré rastlina počas svojho života absorbovala procesom fotosyntézy. To je výhodnejšie ako spaľovanie fosílnych palív.
Rastlinné pelety sú cenovo najdostupnejšie, no vyžadujú špeciálne kotly prispôsobené spaľovaniu tohto typu paliva.
Drevené pelety vs. Rastlinné pelety
Zásadný rozdiel medzi drevenými a rastlinnými peletami spočíva v ich zložení. Drevené pelety sú tvorené výlučne drevom, zatiaľ čo rastlinné pelety sú vyrobené z poľnohospodárskeho odpadu. Z toho vyplýva aj rozdiel v spaľovaní - pre rastlinné pelety sú vhodné len vybrané druhy kotlov.
Pri spaľovaní oboch druhov peliet vzniká minimum popola. Zloženie popola z drevených peliet zodpovedá kvalitným minerálnym hnojivám, obsahujúcim vápnik, draslík, horčík a fosfor. Popol z rastlinných peliet má obvykle vyšší obsah popola.
Výroba a technológia
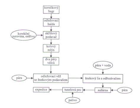
Proces výroby peliet je založený na granulácii, technológii používanej aj v priemysle krmív. Drevná surovina, piliny alebo hobliny, sa drví a pod vysokým tlakom lisuje do požadovaného tvaru.
Spoločnosť Smart Heating Technology s.r.o. prešla v rámci vývoja výroby na granulátor TL 600, ktorý umožnil stabilizovať kvalitu produktu. Počiatočné problémy s kvalitou boli spôsobené rôznymi dodávateľmi pilín a neefektívnym sušením. Postupne prešli od rúrovej a bubnovej sušičky k spracovaniu suchej piliny od overených dodávateľov, čím dosiahli najvyššiu stabilitu kvality.
História a tradícia spoločnosti SK Energia vo výrobe peliet zaručujú stabilné pôsobenie a kvalitu produktov, čo potvrdzuje široké spektrum odberateľov od drobných zákazníkov po veľkoodberateľov doma aj v zahraničí.

Spaľovanie a kotly
Pelety je ideálne spaľovať v špecializovaných kotloch pre pelety, ktoré sú zvyčajne automatické a vybavené dávkovačmi. Tieto kotly optimalizujú spotrebu peliet a maximalizujú efekt kúrenia.
Kotly na drevné pelety sú vybavené plniacou komorou, ktorá priemerne vydrží 7 až 10 dní bez dopĺňania peliet. Zapaľovanie a prikladanie je automatické. Vďaka tomu je obsluha kotla na pelety oveľa komfortnejšia v porovnaní s klasickým drevom.
Existuje niekoľko typov pecí na pelety:
- Pec s otvoreným ohniskom: Pelety sa umiestňujú priamo na dno ohniska, spaľovanie prebieha priamym kontaktom s plameňom.
- Pec so spaľovacou komorou s riadeným prívodom vzduchu: Špeciálna komora s riadeným prívodom kyslíka umožňuje optimálne spaľovanie a minimalizuje emisie.
- Pec s fluidnou vrstvou: Pelety sa spaľujú vo vrstve pevného materiálu s efektívnym spaľovaním vďaka pohybu vzduchu.
Pri výbere pece je dôležité zohľadniť veľkosť vykurovaného priestoru, ekologické faktory a energetickú účinnosť.
Základy peletových ohrievačov – čo a ako fungujú?
Pri kotloch na pelety je potrebná elektrina na prevádzku horáka. V prípade výpadku elektriny pec prestane fungovať. Kotly na pelety sú zvyčajne umiestnené v oddelených priestoroch (pivnica, garáž), ich hlučnosť je preto menej rušivá, aj keď izbové pece môžu byť hlučnejšie.
Kotly na drevné pelety vyžadujú pravidelný servis, aspoň raz ročne, kvôli svojej komplexnej konštrukcii. V porovnaní s jednoduchšími pecami na drevo majú viac častí, ktoré sa môžu pokaziť.
Cena a dostupnosť
Cena peliet sa líši podľa druhu, kvality, regiónu a spôsobu balenia. Najvýhodnejšie býva objednať väčšie množstvo, napríklad paletu alebo big bag. Cena sa pohybuje od 300 € do 450 € za tonu.
Na stránke www.palivovepelety.sk nájdete široký výber kvalitných drevených aj rastlinných peliet za výhodné ceny s možnosťou dopravy priamo k vám domov. V ponuke sú pelety A1 aj A2, svetlé aj tmavé, balené v 15 kg vreckách, big bagoch alebo voľne s možnosťou nafúkania do zásobníka.
Ceny peliet priamo súvisia s cenami dreva. V súčasnosti ceny dreva klesajú, zatiaľ čo ceny elektriny, uhlia a plynu rastú. Cena drevených peliet je v porovnaní s inými palivami vyššia, ale stále konkurencieschopná, najmä v porovnaní s elektrinou a plynom.
Pri kúrení drevenými peletami je dôležité zvážiť aj obstarávaciu cenu kotla na pelety, ktorá je vyššia, no ide o sofistikované zariadenie s vysokým podielom automatiky a komfortom obsluhy.

Skladovanie peliet
Pelety vyžadujú uskladnenie vo vnútri budovy v čistom priestore s nízkou vlhkosťou vzduchu. Pri vysokej vlhkosti hrozí napučanie peliet a ich zlepovanie, čo negatívne ovplyvní účinnosť ich spaľovania. Ideálne sú pivnice alebo podzemné cisterny. Sklad peliet by mal byť prístupný zvonku pre pravidelné doplňovanie cisternovým vozidlom.
Alternatívou je skladovanie peliet vo vreciach na paletách s hmotnosťou jednej tony. Pelety šetria miesto v porovnaní s inými tuhými palivami - na m³ sa zmestí približne 650 kg.
Ďalšie typy peliet
Okrem drevených a rastlinných peliet existujú aj ďalšie typy:
- Slnečnicové pelety: Vyrábajú sa z lúpaných slnečnicových semien.
- Obilné pelety: Vyrábajú sa z rôznych obilnín (pšenica, jačmeň, kukurica, raž).
- Slamové pelety: Vyrábajú sa zo sušených rastlinných odpadov (slamy, sena, rastlinné plevy).
- Kŕmne pelety: Používajú sa ako krmivo pre zvieratá, vyrábajú sa zo zmesi rôznych surovín (obilniny, olejniny, bielkoviny, vitamíny, minerály).
Každý druh peliet má svoje špecifiká a vhodnosť pre konkrétne použitie.